上海公积金提取代办委托书格式_公积金提取代办委托书哪里打印
公积金提取委托书怎么写才有效?委托事项必须精确到“去办理与公积金提取相关联的全部手续”这一程度,没有任何遗漏。委托提取公积金需要哪些材料?存在委托人的身份证复印件,还有受托人身份证原件,以及关系证明(户口本或结婚证),另外有提取事由证明材料(比如租房合同、购房合同)。公积金代办委托书模板哪里有?....
了解详情
公积金提取委托书怎么写才有效?委托事项必须精确到“去办理与公积金提取相关联的全部手续”这一程度,没有任何遗漏。委托提取公积金需要哪些材料?存在委托人的身份证复印件,还有受托人身份证原件,以及关系证明(户口本或结婚证),另外有提取事由证明材料(比如租房合同、购房合同)。公积金代办委托书模板哪里有?....
了解详情
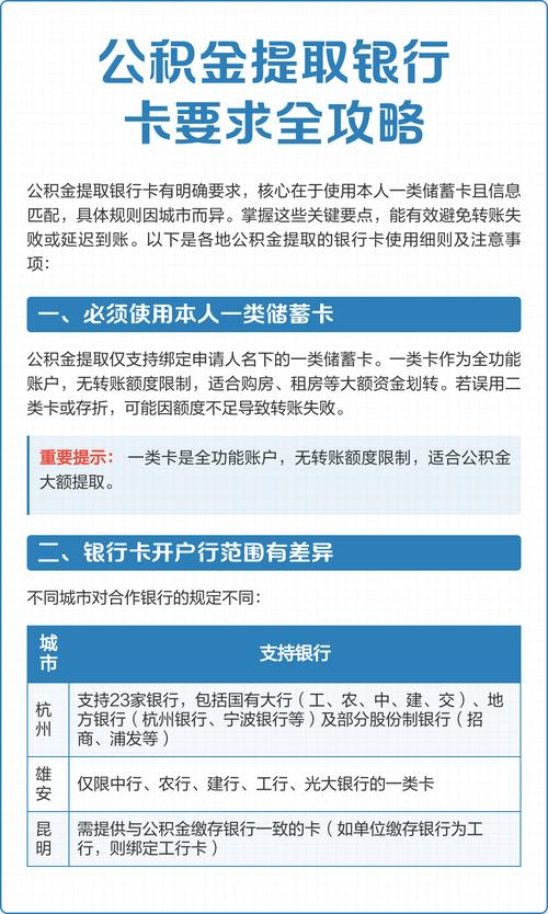
提取公积金必须要银行卡吗?公积金提取到支付宝可以吗?没有银行卡怎么提取公积金?那种既有银行卡功能、又具备公积金查询卡功能的联名卡,属于特殊存在哦。有些地方的公积金中心会跟特定银行携手合作去发行这样的卡。最终呢,他去补办了卡,然而公积金提取的流程,却还是耗费了差不多十天时间。....
了解详情
可谓是好不容易才通过了公积金提取的相关审核,满心都是欢喜地在这儿等着钱到账以便救急,然而呢却是左等右等,银行卡的余额居然一点动静都没有。这样的焦虑以及失望之情....
了解详情
是否还在因异地工作攒下的公积金提取不出而发愁,那可是自己账户内的钱,然而却因身处外地,相应手续繁杂琐碎,审核过程旷日持久,从而变成了只能看得到却无法触及的“死钱”,家里急需用钱....
了解详情
急需资金用,意图将公积金之中的余额予以提取出来,使其流动一番,把那处于静止状态的钱转变为具有流动性的钱,对此别发愁啦!你必定会关注把公积金提取申请提交之后....
了解详情热线电话
18225968333
上班时间
周一到周五
公司电话
13065553707
